Gergő Pintér, PhD
gergo.pinter@uni-corvinus.hu
this chapter is based on c4model.com
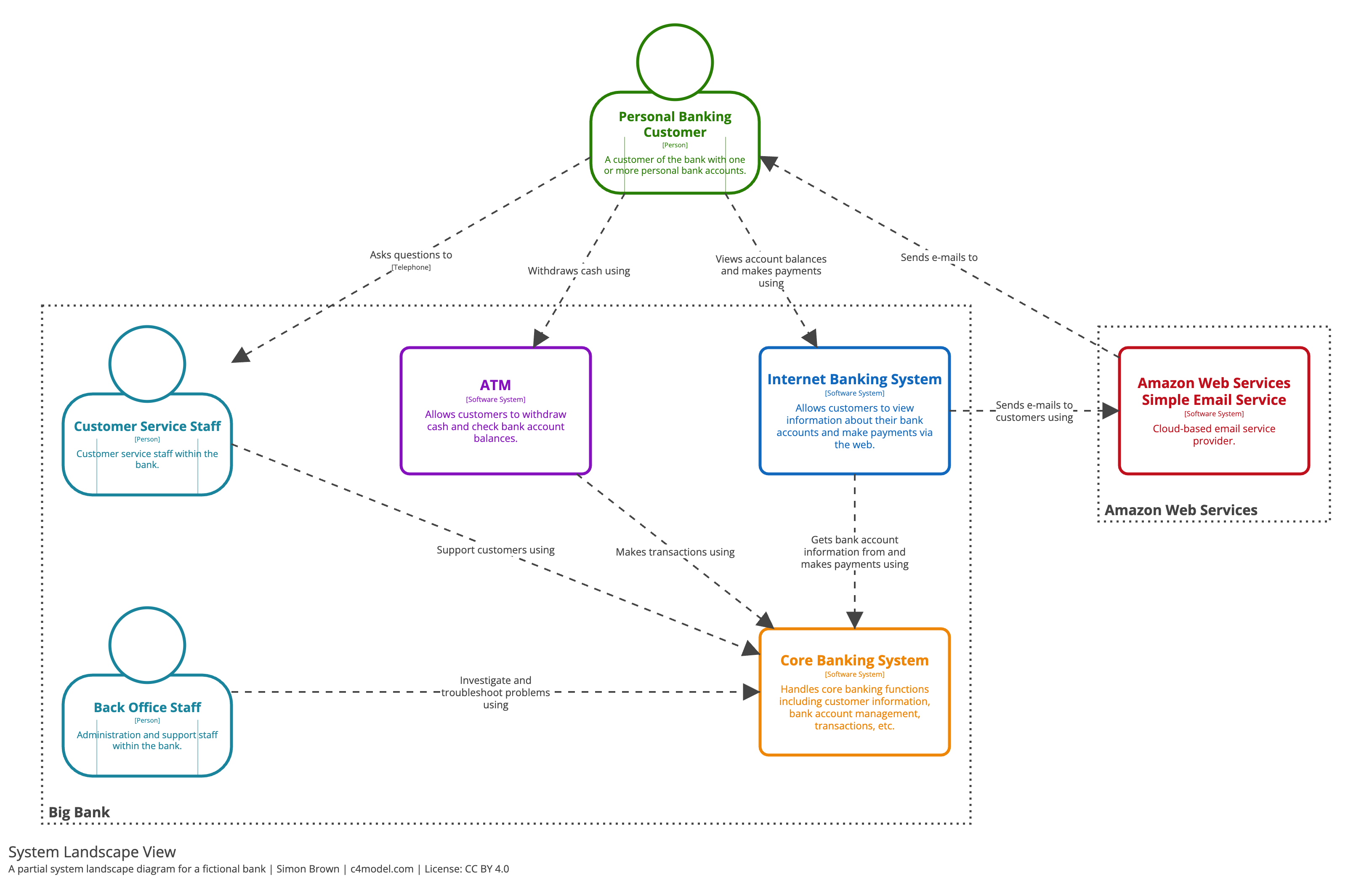
Shows the software system you are building and how it fits into the world in terms of the people who use it and the other software systems it interacts with.
Simon Brown - The C4 Model for Software Architecture
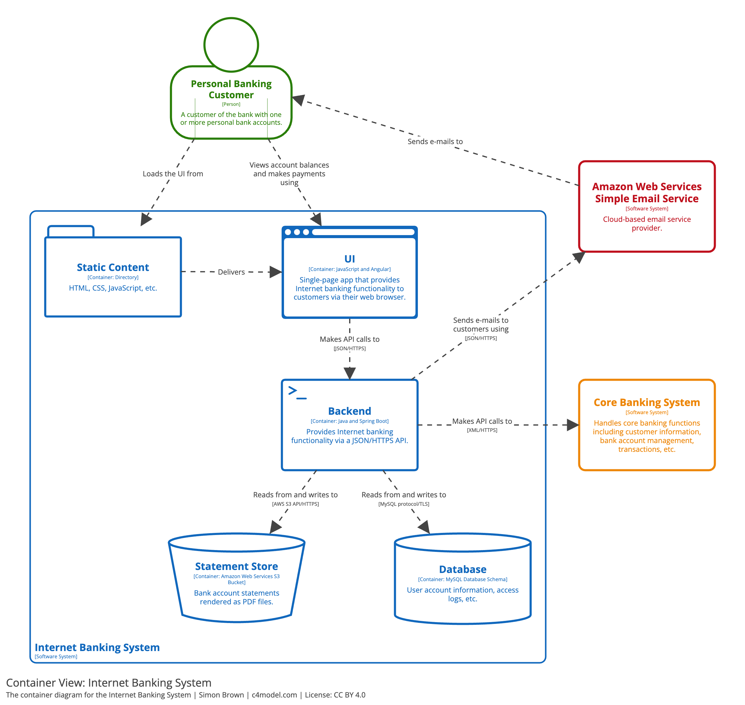
Zooms into the software system, and shows the containers (applications, data stores, microservices, etc.) that make up that software system. Technology decisions are also a key part of this diagram.
Simon Brown - The C4 Model for Software Architecture
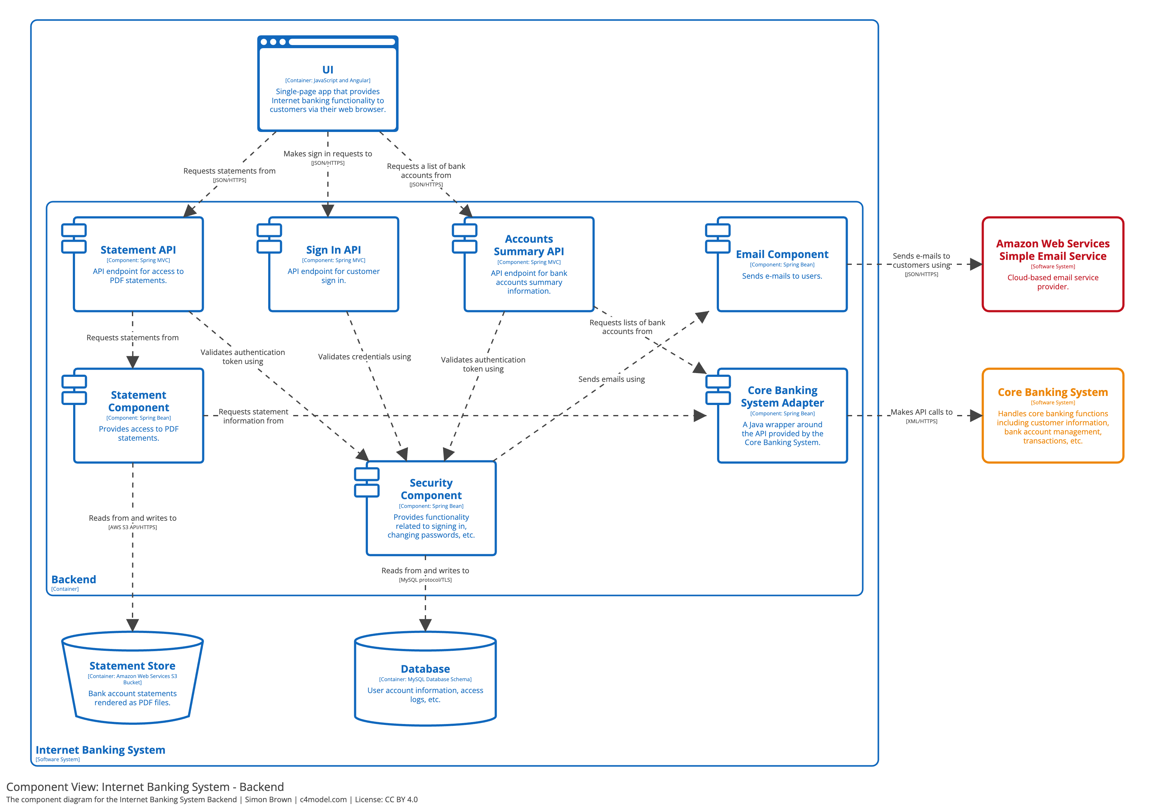
Zooms into an individual container to show the components inside it. These components should map to real abstractions (e.g., a grouping of code) in your codebase.
Simon Brown - The C4 Model for Software Architecture
Finally, if you really want or need to, you can zoom into an individual component to show how that component is implemented.
Simon Brown - The C4 Model for Software Architecture
overview first, zoom and filter, then details on demand
– Ben Shneiderman
